Introduction: Nitrogen Generator for Steel and Chemical Industries is an essential part of modern manufacturing. From cryogenic air separation to PSA and membrane technologies, Sheng Er Gas delivers tailored nitrogen solutions for continuous and safe operation in industrial plants.Nitrogen is a critical utility in both steel production and chemical manufacturing, used for inerting, purging, and blanketing to ensure safety and product quality. For industrial facilities, on-site nitrogen generation has become a strategic choice to meet large and continuous demands reliably. There are three primary technologies for on-site nitrogen generation equipment: cryogenic nitrogen generation (deep-freeze air separation), Pressure Swing Adsorption (PSA) nitrogen systems, and membrane nitrogen separation systems. Each method offers unique advantages in terms of purity, capacity, and cost. This article provides a clear technical comparison of these nitrogen generator technologies, with a focus on applications in the steel and chemical industries. We also highlight why Sheng Er Gas stands out as a leading solution provider, delivering optimized nitrogen systems tailored to industrial needs.
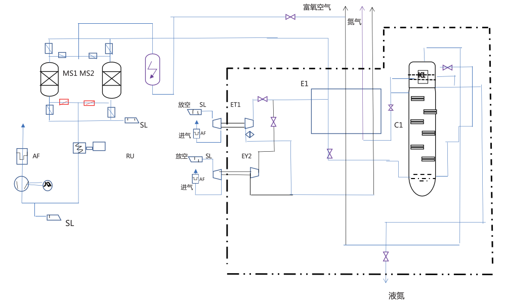
Cryogenic Nitrogen Generation (Deep-Freeze Air Separation)
Cryogenic air separation is the classic method for producing high-purity industrial gases, including nitrogen. In this process, air is deep-cooled to cryogenic temperatures (around –196°C for nitrogen) until it liquefies. The liquefied air is then distilled in a fractionation column, separating its components by their boiling points – nitrogen boils at a lower temperature than oxygen, allowing nitrogen to be drawn off as a gas at high purity. The result is gaseous (or liquid) nitrogen with purities often reaching 99.999% (five nines) or higher. This is the same technology used in large Air Separation Units (ASUs) that supply oxygen and nitrogen to refineries, petrochemical plants, and steel mills.
Key characteristics of cryogenic nitrogen generators include a very high output capacity and ultra-high purity. For example, a cryogenic system can produce thousands of cubic meters of nitrogen per hour, making it ideal for a large steel plant or chemical complex that needs a continuous, bulk supply. Cryogenic systems also allow co-production of other gases: a single plant can provide high-purity nitrogen while also producing oxygen (and sometimes argon) as valuable by-products. This makes cryogenic air separation especially attractive in integrated steel industries (which require oxygen for steelmaking and argon for stirring processes) and in chemical industries where multiple gases might be needed.
However, cryogenic ASUs are complex and capital-intensive. They involve heavy equipment like multi-stage compressors, expansive heat exchangers, and insulated distillation towers (cold boxes). The initial investment and infrastructure requirements are the highest among the three technologies. Cryogenic units also have a longer startup time – often requiring several hours to cool down to operating temperature – and are designed to run continuously at steady load. They are less suited for intermittent operation or rapidly changing demand. In terms of energy consumption, cryogenic nitrogen generation is power-intensive; maintaining extremely low temperatures and high compression uses significant electricity. That said, when operated at large scale, cryogenic plants achieve economies of scale and excellent efficiency per unit of gas. Many large steel mills and chemical plants find that a cryogenic ASU, while complex, pays off in the long run by delivering a stable supply of high-purity nitrogen (and oxygen) at a competitive per-unit cost.

PSA Nitrogen Generation Systems
Pressure Swing Adsorption (PSA) nitrogen systems offer a more compact and modular approach to on-site nitrogen production. PSA technology operates at ambient temperature and uses adsorbent materials (typically carbon molecular sieves for nitrogen generation) to separate air. Compressed air is passed through beds of the molecular sieve: oxygen and other trace gases are selectively adsorbed under pressure, while nitrogen molecules pass through as the product gas. The system then swings to a low pressure to desorb the trapped oxygen, regenerating the bed. By cycling between high and low pressure in twin towers, a PSA generator provides a continuous flow of nitrogen.
Due to their stability and scalability, PSA units have become one of the most practical nitrogen generator solutions for steel and chemical industries, ensuring efficient and uninterrupted gas supply for diverse production needs.
This efficient and reliable process makes PSA units one of the most widely adopted nitrogen generator systems for steel and chemical industries, where continuous on-site gas supply and cost-effective operation are key performance requirements.
PSA nitrogen generators are valued for their simplicity and quick startup. A PSA system can start producing nitrogen at the desired purity within minutes (usually well under 30 minutes for a cold start) and can adjust to changing demand by cycling on or off as needed. This flexibility is useful for facilities where nitrogen usage might fluctuate or where an immediate backup supply is needed. In terms of installation, PSA units are skid-mounted and relatively small in footprint – essentially a collection of vertical vessels and an air compressor that can fit into standard industrial spaces or even be containerized for mobility. The capital cost is moderate: PSA systems generally have a lower initial cost than cryogenic plants because they don’t require large cryogenic equipment or extensive civil works.
Purity levels from PSA nitrogen systems are high enough for most industrial uses, though slightly lower than cryogenic. Standard PSA generators produce nitrogen in the 95% to 99.9% purity range. With special design optimizations (larger beds, slower cycles, or multiple purification stages), PSA can achieve 99.99% or higher purity, but these are not the norm because the complexity and cost rise significantly. For most steel and chemical industry applications, a PSA’s output (typically 98–99.9% N₂ purity) is sufficient – e.g. for purging pipelines, blanketing storage tanks, or supplying nitrogen to medium-sized process units. The flow rate capacity of PSA systems spans from small (a few Nm³/h for a lab or small plant) up to a few thousand Nm³/h for larger installations. Multiple PSA units can be run in parallel to meet higher demands, which provides scalability.
One advantage of PSA technology is energy efficiency at moderate purity. The main energy input is for the air compressor; no refrigeration is needed. For nitrogen purities up to around 99%, PSA units consume comparatively little energy per cubic meter of N₂ produced (on the order of 0.2–0.5 kWh/Nm³). However, pushing to very high purity (toward the limits of the PSA) can reduce efficiency, as more compressed air is wasted (vented) to scrub out the last oxygen traces. Maintenance for PSA systems is straightforward – mostly involving regular air filter changes and periodic replacement of the molecular sieve (typically every few years). This makes PSA nitrogen generators a popular choice across many industries for on-site gas generation, from food packaging and electronics manufacturing to smaller-scale needs in metal fabrication and chemicals processing. In the steel and chemical sectors, PSA units might be deployed at facilities that have medium nitrogen demand or where ultra-high purity isn’t critical. For example, a specialty chemical plant requiring a few hundred cubic meters of nitrogen per hour at 99% purity could install a PSA system cost-effectively. Likewise, a steel component fabrication shop using nitrogen for laser cutting or heat treatment furnaces might favor a PSA generator if the volume needs don’t justify a cryogenic plant.

Membrane Nitrogen Separation Systems
Membrane nitrogen generation systems are the simplest and often the most portable solution for on-site nitrogen. These systems use hollow-fiber membrane modules that allow faster-diffusing gases to permeate out of compressed air, resulting in an output stream enriched in nitrogen. In practice, oxygen (along with water vapor and CO₂) permeates through the membrane material preferentially, while nitrogen (which travels more slowly through the membrane) remains at pressure and comes out as the product gas. By adjusting the flow and pressure of air and using multiple membrane fibers in parallel, the system can produce a continuous supply of nitrogen.
The chief advantages of membrane nitrogen systems are their instantaneous start-up and mechanical simplicity. There are virtually no moving parts besides the air compressor, so as soon as compressed air is supplied, nitrogen production begins within seconds. This makes membranes ideal for situations where nitrogen might be needed on-demand or intermittently in different locations. The equipment is typically lightweight and compact – often built into a small skid or mobile cart, or even integrated into equipment packages. For instance, some fire suppression and fuel tank inerting systems use membrane generators that can be turned on as needed. In industrial plants, membrane units can be containerized and easily relocated, offering a very small footprint solution for nitrogen supply.
Membrane technology is best suited for moderate purity requirements. A typical membrane nitrogen generator produces nitrogen between 95% and 99% purity. Achieving higher purity (above 99%) is possible but becomes inefficient: beyond about 98%, a membrane system must vent a large portion of the air as waste to get the last few percent of oxygen out, and often multiple membrane stages would be needed. This means membranes are usually selected when 99% or lower purity is acceptable for the application. Many inerting and blanketing applications in the chemical industry, for example, only require 95–98% nitrogen to safely displace oxygen – these can be well-served by membrane systems. In the steel industry, membranes are less common for primary processes due to typically higher purity demands, but they might be used in auxiliary functions (such as preventing rust in storage or purging instruments) where ultra-high purity isn’t needed.
The flow capacity of membrane systems ranges from very low (a few liters per minute, useful for labs or analyzers) up to a few hundred Nm³/h for larger units. They are generally used for small to medium flow needs. Because you can manifold many membrane modules together, higher flows are attainable (some systems reach ~1000 Nm³/h by stacking modules), but at that point the economics often favor switching to a PSA system.
Energy consumption for membrane generators primarily comes from the air compressor as well. They often operate at higher inlet pressures than PSA (to drive gas through the membrane fibers), but for purities in the 95–98% range, membranes are quite energy-efficient (roughly 0.2–0.6 kWh per Nm³, depending on conditions).
They also handle partial loads well – if demand drops, a membrane system can be throttled without concern about any cycle sequences. Maintenance is minimal: no valves cycling or adsorbent to replace, only periodic filter changes and eventually replacing membrane cartridges after several years of service.
Overall, membrane nitrogen systems play a key role in the broader family of nitrogen generators for steel and chemical industries, especially where low maintenance and immediate gas availability are critical. They are widely used in chemical plants for tank blanketing, in oil and gas facilities, and in mobile nitrogen supply units where reliability and simplicity are crucial.

Comparison of Nitrogen Generation Technologies for Industrial Use
Each nitrogen generation method has its own strengths, and the best choice depends on the specific requirements of purity, volume, and operational flexibility. The table below summarizes key performance parameters for cryogenic air separation vs. PSA vs. membrane nitrogen systems, particularly relevant to steel and chemical industry needs:
| 范围 | Cryogenic Nitrogen (ASU) | PSA Nitrogen System | Membrane Nitrogen System | 
|---|---|---|---|
| Nitrogen Purity | Ultra-high – up to 99.999% N₂ (five nines); ideal for critical applications requiring extremely low O₂ content. | High – typically 95% to 99.9% N₂ (up to ~99.99% with special design); sufficient for most general industrial uses. | Moderate – ~95% to 99% N₂ (higher purity possible but inefficient); suitable for inerting and applications where some oxygen can be tolerated. | 
| Flow Rate Capacity | Large scale: Handles high volumes (hundreds to thousands of Nm³/h). Best for continuous large demands (e.g. big steel mills, large chemical plants). | Medium scale: Modular units from a few Nm³/h up to a few thousand Nm³/h. Multiple PSA skids can combine to supply mid-size plants. | Small to mid scale: Typically a few to a few hundred Nm³/h per system. Can parallel modules for higher flow, but practical limit before PSA becomes more economical. | 
| Energy Consumption | High per unit gas: Involves heavy refrigeration and compression (~0.5–0.8 kWh per Nm³ of N₂ at high purity). More efficient at very large scales; energy per Nm³ is steady regardless of purity. | Moderate: Mainly compressor power (~0.2–0.6 kWh per Nm³ for ~95–99% N₂). Energy use rises if pushing to >99.9% purity due to more air waste and longer cycles. | Moderate (at lower purity): Compressor-driven (~0.2–0.5 kWh per Nm³ for ≤98% N₂). Beyond ~98% purity, efficiency drops sharply as more compressed air is vented as waste. | 
| Footprint & Setup | Largest footprint: Requires a tall cold box distillation column, large compressors, and significant infrastructure. Installation is more complex (often outdoors with civil foundations). | Medium footprint: Skid-mounted system with pressure vessels and compressor. Easier installation in existing facilities; can be indoor or containerized. | Smallest footprint: Very compact modules and simple layout. Easy to relocate or containerize; minimal space needed aside from an air compressor. | 
| Capital Cost | High CAPEX: Most expensive upfront due to complex equipment and construction. Economical mainly for large-scale, continuous needs (often with multi-gas production). | Moderate CAPEX: Lower initial investment; standardized skids and fewer components. Ideal for small to mid-scale installations with budget constraints. | Low CAPEX: Simplest equipment of the three. Very cost-effective for small systems or moderate purity needs. (Costs rise if many membrane modules are required for higher output or purity.) | 
Interpretation: As shown above, cryogenic air separation excels in delivering very high purity and large volumes of nitrogen, which is why it’s the go-to choice for large steel plants and major chemical facilities. These industries often demand 24/7 nitrogen supply at high flow rates – for example, a steel mill might consume thousands of cubic meters of N₂ per hour to shield molten metal from oxidation or to flush oxygen from process vessels. A cryogenic ASU can meet that scale efficiently and also provide oxygen for steelmaking processes, which adds to its appeal in steel industry applications. Likewise, in a big petrochemical or ammonia plant, a cryogenic unit ensures a stable supply of both nitrogen and oxygen (for feedstock or combustion), delivering the reliability and purity needed for continuous operations.Sheng Er Gas designs nitrogen generator systems for steel and chemical industries with high reliability.
On the other hand, PSA nitrogen generators strike a balance for mid-sized operations. In many chemical plants, pharmaceuticals production, or smaller steel processing facilities, nitrogen requirements might be in the hundreds of Nm³/h and purity around 99%. A PSA system is typically the most practical and economic choice here – it has a smaller footprint, lower capital cost, and can be up and running quickly. For instance, a chemical company that needs nitrogen to inert storage tanks and purge reactors periodically can install a PSA unit to generate nitrogen on demand, avoiding the logistics of liquid nitrogen deliveries. The steel industry also uses PSA units for applications like heat-treating furnaces or laser cutting systems in fabrication shops, where a flexible and cost-efficient on-site N₂ supply is beneficial and ultra-high purity is not strictly required. PSA offers dependable performance with relatively low operating costs (mainly electricity for compression and routine maintenance of valves and sieve material).Choosing a nitrogen generator for steel and chemical industries depends on purity and flow requirements.
Membrane nitrogen systems carve out a niche where simplicity and immediacy are paramount. Their lower achievable purity is not a hindrance in scenarios such as blanketing flammable solvents in a chemical plant storage tank at ~95% N₂ – this level easily keeps oxygen below combustible thresholds. Membranes are also a favorite for mobile and remote uses: for example, emergency pipeline purging skids, offshore oil platform inerting units, or mining operations might use membrane generators because they can be moved and started up at a moment’s notice with very little technical oversight. In steel or metalworking contexts, a membrane unit could serve a small shop that occasionally needs inert gas for a welding process or to prevent corrosion on stored parts. The low maintenance requirements mean even if the system sits idle for a while, it’s ready to deliver nitrogen whenever needed without extensive checks or reconditioning.The right nitrogen generator for steel and chemical industries ensures process safety and efficiency.
Choosing the Right Nitrogen Generator for Steel and Chemical Industries
When selecting a nitrogen generator for steel and chemical industries, it is essential to evaluate factors such as the desired nitrogen purity, required output volume, available plant space, and overall energy consumption. For facilities with large-scale, continuous demand—like integrated steel plants—cryogenic nitrogen systems are generally the best fit due to their ability to deliver extremely high purity at high flow rates. PSA units, on the other hand, offer a solid compromise between cost-efficiency and performance, making them well-suited for mid-sized chemical production environments. Where mobility, quick deployment, or moderate purity is the priority, membrane systems provide a compact and maintenance-light option. Sheng Er Gas supports all three approaches, helping industries choose and implement the nitrogen generator for steel and chemical industries that best matches their process requirements and operating conditions.
结论
Sheng Er Gas designs nitrogen generator systems for steel and chemical industries with scalable capacity.Choosing the right nitrogen generation technology comes down to matching the method to the industry’s requirements. Steel and chemical industries often lean on cryogenic air separation for its capacity to supply high-purity nitrogen (and oxygen) at large scales, ensuring their massive operations never run out of inert gas. Meanwhile, PSA and membrane nitrogen systems provide flexible, economical alternatives for facilities with moderate or lower nitrogen demands, or where ultra-high purity is not the top priority. Each technology has its role: cryogenic for maximal performance and volume, PSA for balanced efficiency in mid-range applications, and membranes for simple, on-the-spot nitrogen supply.
As a leading solution provider, Sheng Er Gas offers deep expertise in all three of these nitrogen generation technologies. Whether it’s designing a turnkey cryogenic air separation plant for a new steel mill, installing energy-efficient PSA nitrogen generators in a chemical production site, or deploying compact membrane systems for specialized applications, Sheng Er Gas delivers optimized solutions tailored to client needs. By understanding the unique demands of the steel and chemical sectors, Sheng Er Gas ensures that each customer gets the most reliable, cost-effective, and high-performance nitrogen generator system available. In summary, advancements in cryogenic, PSA, and membrane technologies have made on-site nitrogen generation more accessible and efficient than ever – empowering steel and chemical industries to secure their own supply of this vital gas with confidence and control.
 
				




